太阳成集团tyc122ccvip本科实验室总面积约1200平米,包含4个实验室(A1,C1,C2,C3)和1个服务器机房,承担了太阳成集团tyc122ccvip3000多名本科生实验教学工作,每个实验室配备有130台云终端,可同时容纳520人上机操作,安全管理工作责任重大。自2021年10月公司启动实验室6S安全管理以来,太阳成集团tyc122ccvip实验室严格按照6S安全管理的内容和要求有序推进落实。每一间都对标6S安全管理内容和要求进行管理。
6S安全管理,如图所示,包含整理、整顿、清扫、清洁、素养、安全六个方面的内容。根据软件实验室特点和安全管理的要求,具体实施。

1、整理
为防止误用,塑造清爽的学习场所,我们将实验室的所有物品区分为有必要和没有必要的,必要的留下来按照功能,分类存放到不同区域,其他的都消除掉。 实验室的非必需品主要有两大类,两年以上没有用过的物品和员工遗落的学习生活用品,如书本、水杯、雨伞、文具等。两年以上没有用过的物品和两月之内的无主物品需要清除。
2、整顿
把必要的物品依规定位置摆放,并放置整齐加以标识。软件实验室主要是桌椅、机器及清洁卫生用品。按照功能分区放置必需品,不仅大大提高效率物品寻找时间,也能维持环境整洁,方便整理存放。




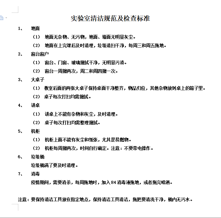
3、清扫
将实验室内看得见与看不见的地方清扫干净,保持学习场所干净、亮丽。每间实验室都有专人负责,一位老师带两名助理同学全方位维护实验室卫生,做到不留卫生死角。

4、清洁
将整理、整顿、清扫进行到底,并且制度化,保持环境处在美观的状态。


5、素养
每位师生养成良好的习惯,并遵守实验室规则,培养积极主动的精神。员工实验课不准带饮料零食等,桌面垃圾及时清理,做好清洁工具清洁。公司统一粘贴警示标识,时刻提醒着员工从身边小事做起,逐渐养成保持整洁的习惯。



6、安全
力求从点点滴滴的细节中建立起安全学习生活环境,所有的工作学习都应建立在安全的前提下,重视成员安全教育,每时每刻牢记安全第一的观念,防患于未然。
集团为推进6S安全管理工作,实训部教职工参加了国资处邀请行业专家针对6S安全管理中危险源辨识、安全标识规范化建设以及应急急救知识开展的培训,保障实验室了6S安全管理工作的推进,强化了公司师生安全意识和应急应对能力。